yanick juin
subhub cover photo.png

SubHub

A Subscription sharing solution designed to help friends, family, and neighbors evenly split the cost of subscriptions.

Intro.jpg

Have you ever experienced difficulties when splitting the cost of subscription products and services with two or more people?

 

 

Individual project | Duration: 2 weeks | Spring 2019

 

Introducing SubHub. A Subscription sharing solution designed to help friends, family, roommates and neighbours evenly split the cost of subscriptions.

 
 
 
04_DoubleDiamondMethod.jpg
 
 
 
banner_1.1.png
 
 
 

The Challenge

Subscription businesses are exploding with growth. A study by Forbes indicates that in the month of April 2017, subscription company websites had about 37 million visitors. Since 2014, that number has grown by over 80%. It’s no wonder most of our favourite products and services operate on a recurring billing model. Paying a relatively low monthly price has proven to be more attractive than making a large one-time payment. However, over time, as our subscriptions stack up, the cost to consumers is much higher.

The Challenge is to create a solution that takes on the admin role and allows users to conveniently share subscriptions, make them affordable, and incentivize them to explore other subscription products and services.

The Process

To better understand the pain points of users when sharing subscriptions, I conducted 15 user interviews, collected 40+ user surveys, and 4 usability testings. I gathered all the information and synthesized several root problems and potential solutions through affinity mapping, mind mapping, user persona, user journey, a few brainstorming sessions and the MoSCoW method.

 
 

The Problem

Users try to share the cost of recurring subscription products and services. However, the account admins have to pay in advance, split the cost, collect funds and remind participants when payments are due. This process has proven to put strain on relationships, create awkward situations, demanding on account admins, and more often than not, the admin ends up paying the full price of subscriptions and the rest get a free ride. As a result, users are not saving money when they share, and they are hesitant to explore additional subscriptions.

The Solution

To solve these problems, I created a project that alleviates the burdens of the account admin role by automating recurring payments, dunning, evenly splitting the price, as well as reducing the total costs of subscription products & services. SubHub facilitates subscription sharing by making subscriptions affordable to the masses.

 
 
 
banner_02.2.png
 
 

Subscriptions are an increasingly common way to buy products and services online. The Subscription e-commerce market has grown by more than 100% year after year for the past five years, with the largest retailers generating more than $2.5B in sales in 2016. Fuelled by venture-capital investments, startups have launched subscription businesses in a wide range of categories. This strong growth has attracted established consumer brand manufacturers and retailers, which have also entered the space.

 
 
 
banner_3.2.png
 
 
banner_03.3.jpg
 
 
 
banner_05.2.png
 
 
Interview 1.png
 
 
interview 2.png
 
 
interview 3.png
 
 
 
Banner_5.2.png
 
 

I used the affinity diagram to organize my research into categories that represent current challenges, concerns, and features from other payment sharing services.

 
 
 
 
 
banner_6.2.png
 
 

Creating a mind map allowed me to organize the above categories and conceptualize solutions for automating payments without requiring the account admin to be solely responsible for paying the service provider.

 
 
 
 
 
banner_7.2.png
 
 

Friends, family, roommates and neighbours share the cost of recurring subscription such as; video & music streaming, software, Software as a Service, (SaaS) platforms, and more. Currently there is no automated solution to help users share the cost of subscription products & services.

 
 
 
 
 

I believe that helping users reduce their subscription costs, and making it convenient to share product & services will encourage them to diversify their services and save time & money without having the hassle of paying or collecting payments from friends and/or family.

 
 
 
banner_9.2.png
 
 

Matthew loves to spend his down-time relaxing with a good flick or his favourite tunes. He shares his Netflix and Spotify accounts with friends, but he keeps getting stuck with the bills.

 
 
 
 
 
banner_10.2.png
 
 

Matthew usually experiences frustration at the end of the month when it comes time to collect payment from his friends & family. When they forget to pay, he either has to remind them, which feels very awkward, or take on the expense on his own.

Subhub removes the awkwardness and ensures that all members pay their fair share of the subscription cost on time. As a result everyone involved saves money and time while reaping the rewards of the subscriptions.

 
 
banner_11.2.png
 
 

Based on the problems and solutions I defined, I spoke with a few colleagues to brainstorm possible solutions. By working with others, it allowed me to get out of my own train of thought and explore additional possibilities.

 
 
 
banner_12.2.png
 
 

I used the MoSCoW method to prioritize my ideas and solutions into four groups; must have, could have, should have, and won’t have.

 
 
 
 
 
 
 

Armed with all my must, could, and should haves, I build out a site map to determine what information belongs on each screen and how to optimize users experience.

 
 
 
 
 
 
 

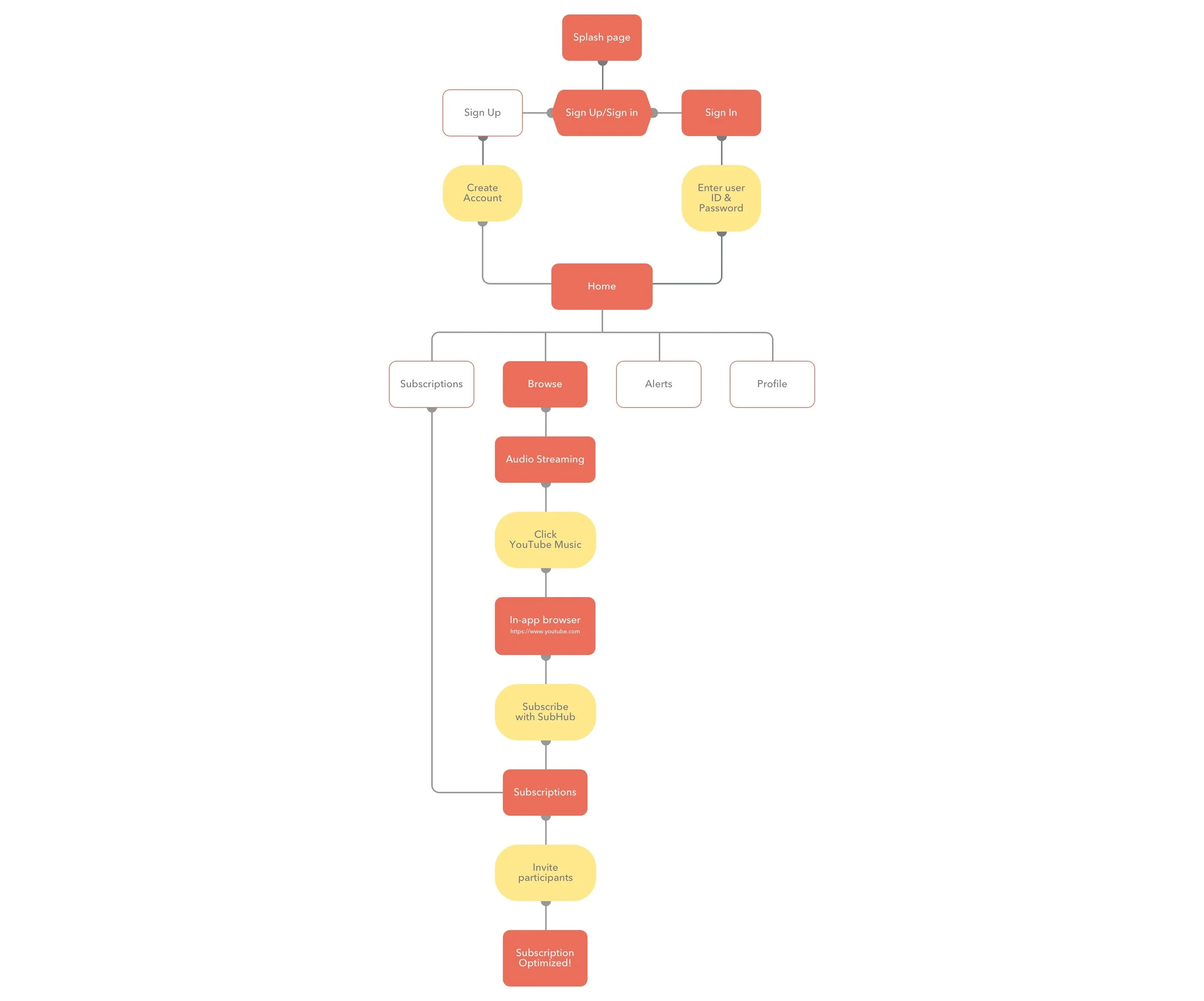
This flow takes users through SubHub’s main features; browse and manage your existing subscriptions, add a new subscription, invite friends, and save money.

 
 
 
 
 
banner_15.2.png
 
 

I want to create an environment where friends & family are free to share their favourite subscriptions. To save money, but also to have the opportunity to explore more services, different products and get exposed to more content. Sharing is easy, but sharing recurring payments causes many complications. My aim is to create an application that automates payments and makes sharing the things you love with the people you care about simple and enjoyable.

 
 
 
 
 
banner_16.2.png
 
 
 
 
 
banner_17.2.png
 
 
 
 

The Lo-Fi prototype begins by creating each page on paper to create a basic wireframe of what the application will look like and what will be contained in each screen. By creating a rough prototype I was able to test usability and user experience very early in the process. It was an invaluable way to gather data and make quick changes without spending a lot of time and resources at later stages.

 
 
 
 
banner_18.2.png
 
1.jpg
2.jpg
3.jpg
4.jpg
5.jpg
6.jpg
7.jpg
 
 
SubHub-Demo3.gif
 
 
Conclusion.jpg